6. Basic DCM Workflows

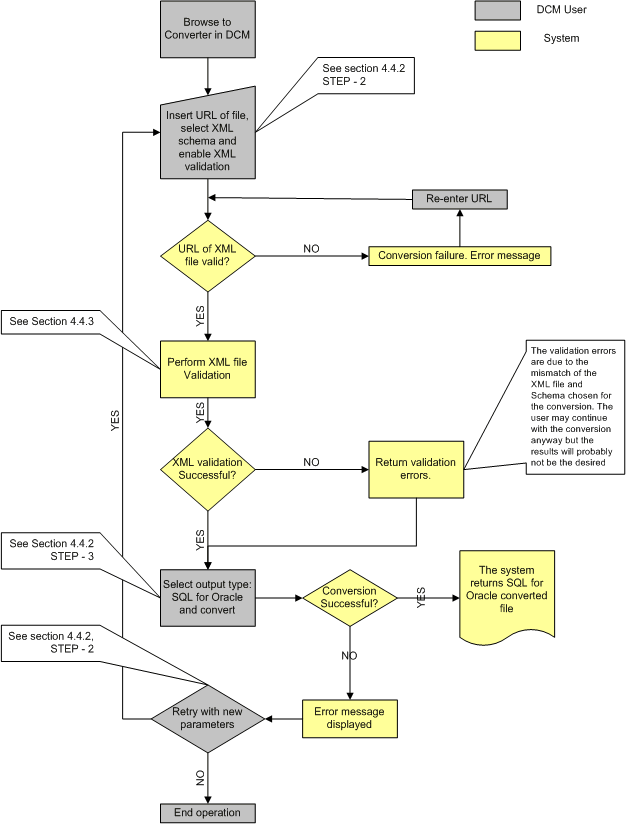
6.1 Conversion of an XML File

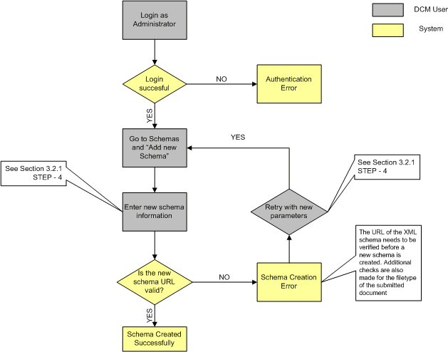
6.2 Creation of new XML Schema

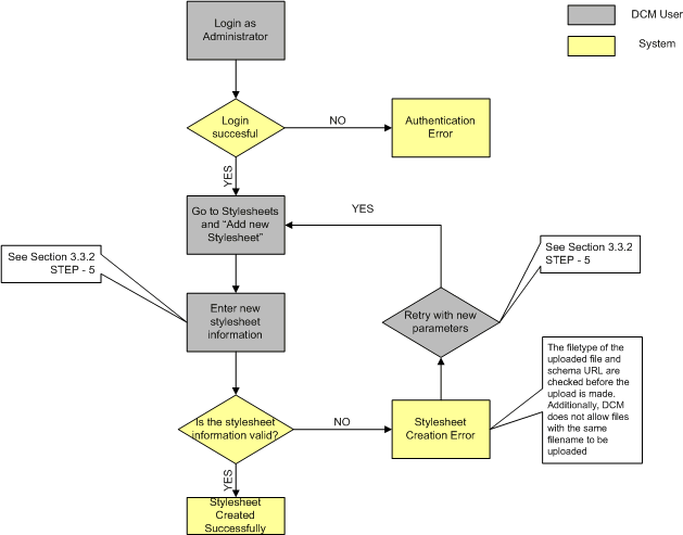
6.3 Create new Stylesheet

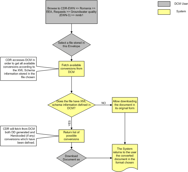
6.4 Perform conversion using External System features

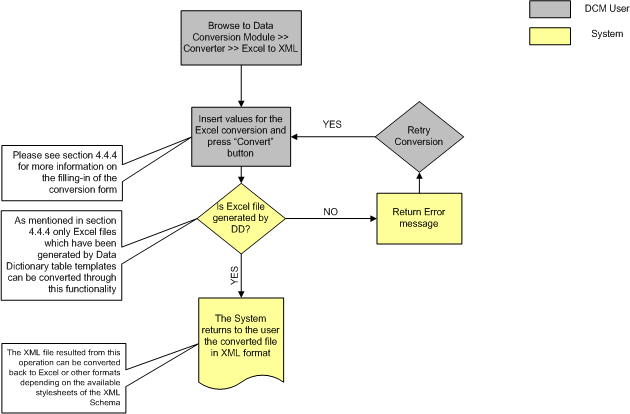
6.5 Perform Excel to XML conversion